注册  |  登录

山西鹏飞那么爱面子——为啥总是收容一些小学生公关√?

疯™的造假投诉也就算了,几百字小作文,还有错别字、语句还不通...啪啪打13脸!

2026-01-06 16:39:28    来源:百度新闻客户端    访问:    

山西鹏飞那么爱面子——为啥总是收容一些小学生公关√?疯™的造假投诉也就算了,几百字小作文,还有错别字、语句还不通...啪啪打13脸!

百度新闻客户端 有钱人的游戏   




若这些真的是谣言,作为纳税大户,不早就跨省了...



图片

山西的鹏飞

北京的邮编

福建的电话

  投诉描述:相关内容说我单位董事局主席限制消费令。我单位董事局主席郑鹏此前因个人借贷纠纷与北京润丰财富投资中心有经济纠纷的案件记录,但最终内部调解完毕,未经过法院,不存“被限制消费令”等事实。公众号用户所发布内容错误表达,传播我单位董事局主席不实信息,捏造事实对我单位董事局主席名誉诋毁,导致我单位名誉中伤。


但凡有过“限高”的个人或公司,执行法院都会提前告知并冻结账户(只要是名下的,含微信支付宝等第三方账户)

郑某限高

图片
图片
图片

......

被执行人

山西平定汇能煤业有限公司

  2025年12月11日,成为被执行人,案号:(2025)晋0105执恢1318号,标的:2675.7388万元。

图片
税务异常
图片

互联网是有记忆的

说多了显得都矫情


重大隐患

2025年11月7日,山西马军峪曙光煤业有限公司存在重大事故隐患被行政处罚116万元。[行政处罚决定文书号:晋沁煤监管罚﹝2025﹞30号]

2025年8月31日,沁和能源集团有限公司端氏煤矿存在矿井超能力生产的重大事故隐患被行政处罚185万元并责令停产停业。[行政处罚决定文书号:晋(沁水)煤安罚﹝2025﹞09001-1号]

2025年7月26日,山西马军峪煤焦有限公司存在矿井超能力生产的重大事故隐患被行政处罚160万元并责令停产停业。[行政处罚决定文书号:(沁)应急罚﹝2025﹞第14号]

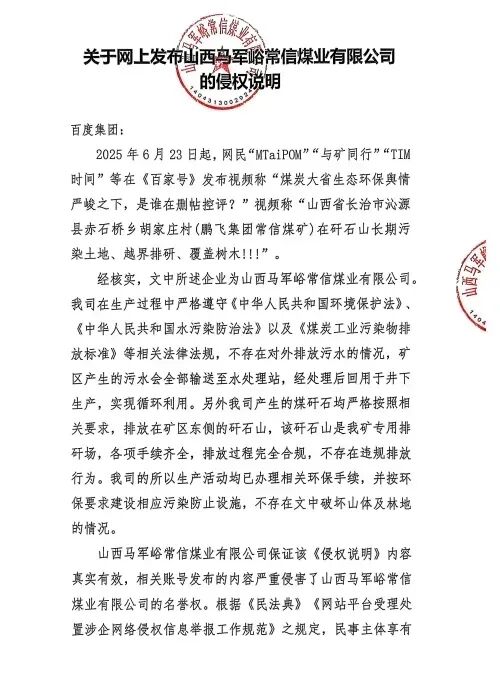
2025年7月17日,山西马军峪常信煤业有限公司存在通风系统不完善、不可靠的重大事故隐患被行政处罚130万元并责令停产停业。[行政处罚决定文书号:(沁)应急罚﹝2025﹞第6号]

2025年7月7日,沁和能源集团有限公司永安煤矿存在矿井超能力生产的重大事故隐患被行政处罚165万元并责令停产停业。[行政处罚决定文书号:晋(沁水)煤安罚﹝2025﹞07003-1号]

2025年4月24日,山西平定古州卫东煤业有限公司存在安全监控系统运行不正常的重大事故隐患被行政处罚120万元。[行政处罚决定文书号:晋平煤安罚﹝2025﹞煤安2号]

2025年1月6日,山西永红煤业有限公司存在瓦斯超限作业的重大事故隐患被行政处罚83万元。[行政处罚决定文书号:(武)应急罚﹝2025﹞0046号]

煤矿重大事故隐患包括下列15个方面:

  (一)超能力、超强度或者超定员组织生产;

  (二)瓦斯超限作业;

  (三)煤与瓦斯突出矿井,未依照规定实施防突出措施;

  (四)高瓦斯矿井未建立瓦斯抽采系统和监控系统,或者系统不能正常运行;

  (五)通风系统不完善、不可靠;

  (六)有严重水患,未采取有效措施;

  (七)超层越界开采;

  (八)有冲击地压危险,未采取有效措施;

  (九)自然发火严重,未采取有效措施;

  (十)使用明令禁止使用或者淘汰的设备、工艺;

  (十一)煤矿没有双回路供电系统;

  (十二)新建煤矿边建设边生产,煤矿改扩建期间,在改扩建的区域生产,或者在其他区域的生产超出安全设施设计规定的范围和规模;

  (十三)煤矿实行整体承包生产经营后,未重新取得或者及时变更安全生产许可证而从事生产,或者承包方再次转包,以及将井下采掘工作面和井巷维修作业进行劳务承包;

  (十四)煤矿改制期间,未明确安全生产责任人和安全管理机构,或者在完成改制后,未重新取得或者变更采矿许可证、安全生产许可证和营业执照;

  (十五)其他重大事故隐患。

公开事故

  《汇能煤矿》

  2023年10月11日,山西平定汇能煤业有限公司井下发生一起事故,造成1人遇难。(非生产安全事故,已核销!)

  2018年12月17日21时20分左右,山西平定汇能煤业有限公司15207综采工作面113#支架至115#支架处发生一起顶板事故,死亡1人,重伤1人,直接经济损失人民币138.09万元。

  《卫东煤矿》

  2024年11月20日,山西平定古州卫东煤业有限公司6106综采工作面发生一起机电事故致人死亡。事故发生后,矿方未在规定时间内上报,迟报事故。

  2023年全国安全生产月6月2日,山西平定古州卫东煤业有限公司发生一起死亡1人的安全事故。

  《南凹寺煤矿》

  2024年3月27日,山西晋城沁和能源集团南凹寺煤矿井下胶带暗斜井溜煤眼处发生一起其他事故,造成1人遇难。

  《端氏煤矿》

  2024年5月19日,山西晋城沁和能源集团端氏煤矿井下发生一起手拉葫芦伤人事故,造成1人遇难。

  2021年9月3日,山西晋城沁和能源集团端氏煤矿发生一起一般运输事故,造成1人遇难。

  《候村煤矿》

  接群众举报,经核查,2023年2月5日,山西晋城沁和能源集团候村煤矿发生一起顶板事故,造成2人遇难。

  《永红煤矿》

  2019年12月13日,山西晋城沁和能源集团永红煤矿3401回采工作面采空区发生火情,井下作业人员第一时间全部安全撤至地面,无人员伤亡。

  《中村煤矿》

  2016年7月2日,山西晋城沁和能源集团中村煤矿2405回风顺槽掘进工作面发生一起透水事故,造成12人被困,经抢险救援,8人获救,4人死亡,事故直接经济损失1502.2万元。

  [2023年矿山瞒报事故“大起底”行动之前的“井下亡人事故”已全部清零。沁源马军峪系列,没有事故!懂得都懂!]

  ......

各类视频

                                                                                                                      已关注                                                                            关注                                                               重播                                                                                                                                                            观看更多


    0/0

    00:00/02:46进度条,百分之0播放00:00/02:4602:46倍速全屏


    倍速播放中 0.5倍 0.75倍 1.0倍 1.5倍 2.0倍 超清 流畅

    继续观看

    山西鹏飞那么爱面子——为啥总是收容一些小学生公关√?疯™的造假投诉也就算了,几百字小作文,还有错别字、语句还不通...啪啪打13脸!

    转载,山西鹏飞那么爱面子——为啥总是收容一些小学生公关√?疯™的造假投诉也就算了,几百字小作文,还有错别字、语句还不通...啪啪打13脸!有钱人的游戏已同步到看一看


            视频详情              
                                                                                                                          已关注                                                                            关注                                                               重播                                                                                                                                                            观看更多


      0/0

      00:00/09:42进度条,百分之0播放00:00/09:4209:42倍速全屏


      倍速播放中 0.5倍 0.75倍 1.0倍 1.5倍 2.0倍 超清 流畅

      继续观看

      山西鹏飞那么爱面子——为啥总是收容一些小学生公关√?疯™的造假投诉也就算了,几百字小作文,还有错别字、语句还不通...啪啪打13脸!

      转载,山西鹏飞那么爱面子——为啥总是收容一些小学生公关√?疯™的造假投诉也就算了,几百字小作文,还有错别字、语句还不通...啪啪打13脸!有钱人的游戏已同步到看一看


              视频详情              
                                                                                                                            已关注                                                                            关注                                                               重播                                                                                                                                                            观看更多


        0/0

        00:00/00:43进度条,百分之0播放00:00/00:4300:43倍速全屏


        倍速播放中 0.5倍 0.75倍 1.0倍 1.5倍 2.0倍 超清 流畅

        继续观看

        山西鹏飞那么爱面子——为啥总是收容一些小学生公关√?疯™的造假投诉也就算了,几百字小作文,还有错别字、语句还不通...啪啪打13脸!

        转载,山西鹏飞那么爱面子——为啥总是收容一些小学生公关√?疯™的造假投诉也就算了,几百字小作文,还有错别字、语句还不通...啪啪打13脸!有钱人的游戏已同步到看一看


                视频详情              
                                                                                                                              已关注                                                                            关注                                                               重播                                                                                                                                                            观看更多


          0/0

          00:00/00:59进度条,百分之0播放00:00/00:5900:59倍速全屏


          倍速播放中 0.5倍 0.75倍 1.0倍 1.5倍 2.0倍 超清 流畅

          继续观看

          山西鹏飞那么爱面子——为啥总是收容一些小学生公关√?疯™的造假投诉也就算了,几百字小作文,还有错别字、语句还不通...啪啪打13脸!

          转载,山西鹏飞那么爱面子——为啥总是收容一些小学生公关√?疯™的造假投诉也就算了,几百字小作文,还有错别字、语句还不通...啪啪打13脸!有钱人的游戏已同步到看一看


                  视频详情              
                                                                                                                                已关注                                                                            关注                                                               重播                                                                                                                                                            观看更多


            0/0

            00:00/02:12进度条,百分之0播放00:00/02:1202:12倍速全屏


            倍速播放中 0.5倍 0.75倍 1.0倍 1.5倍 2.0倍 超清 流畅

            继续观看

            山西鹏飞那么爱面子——为啥总是收容一些小学生公关√?疯™的造假投诉也就算了,几百字小作文,还有错别字、语句还不通...啪啪打13脸!

            转载,山西鹏飞那么爱面子——为啥总是收容一些小学生公关√?疯™的造假投诉也就算了,几百字小作文,还有错别字、语句还不通...啪啪打13脸!有钱人的游戏已同步到看一看


                    视频详情              
            图片

            全网删帖

            图片

            图片

              [只要被曝光,就属于谣言!

            投诉描述:

              此人明确我司名称对,于恶意发布我司的诋毁内容,我司正规投诉,此人多次发布诋毁我司内容,以此恶意诱导舆情走向,编造不实言论,恶意诱导大众用户判断,蓄意抹黑诽谤我司,严重侵犯了我司名誉权,希望贵平台做出合理判断,删此内容,谢谢

            投诉描述:

              该作者反映的事情并不存在,我们鹏飞集团,有权针对网络上的不实信息,进行侵权举报投诉,此作者天天发布不实谣言信息,目的就是通过以此要挟企业,所描述的内容与事实严重不符,系作者恶意捏造,跟风炒作,以达到不可告人的目的。

            投诉描述:

              该作者反映的事情并不存在,不法分子通过造谣或收集发布负面信息,以利用网络传播等炒作为要挟,向相关企业索要钱财。我们鹏飞集团,有权针对网络上的不实信息,进行侵权举报投诉,此作者天天发布不实谣言信息,目的就是通过以此要挟企业,所描述的内容与事实严重不符,系作者恶意捏造,跟风炒作,以达到不可告人的目的。

            投诉描述:

              该作者反映的情况并不存在,其所述内容与事实严重不符,系作者恶意捏造、变换马甲、跟风炒作,以达到不可告人的目的。

            图片

            图片
            图片

            图片
            图片

            疯狂撕咬自媒体

            几乎一分钟一条侵权投诉

            直指不实、其次黑嘴、最后敲诈

            侵权投诉是为了遮丑,就怕遮不住!

            哪个信息是假的?

            这也算个事。


            [责任编辑:曹君]
            内容页广告2
            3
            内容4
            内容5

            关于我们| 网站概况| 法律顾问| 服务条款| 人员查询| 广告服务| 供稿服务| 合作伙伴| 网站声明| 版权所有| 联系我们

            邮箱:chinaweijilu@163.com    电话:18511349188

            备案号:京ICP备2025111269号

            Copyright© 2016 WeiJiLu.All Rights Reserved