注册  |  登录

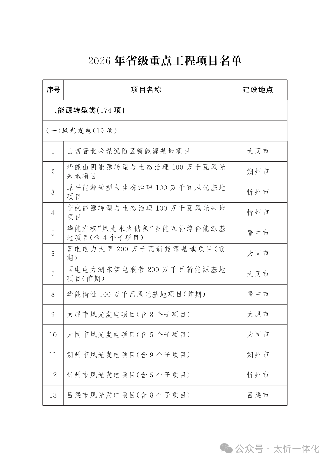
山西2026年省级重点工程项目名单

2026-01-05 20:33:11    来源:太忻一体化北京    访问:    

山西2026年省级重点工程项目名单

太忻一体化北京



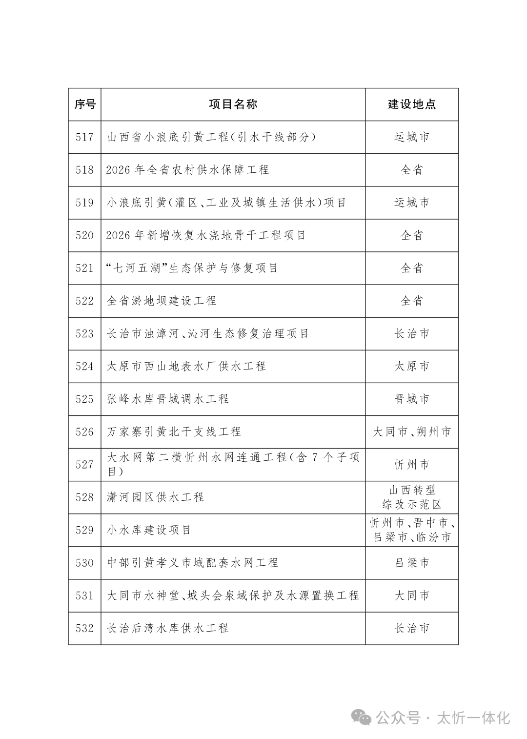
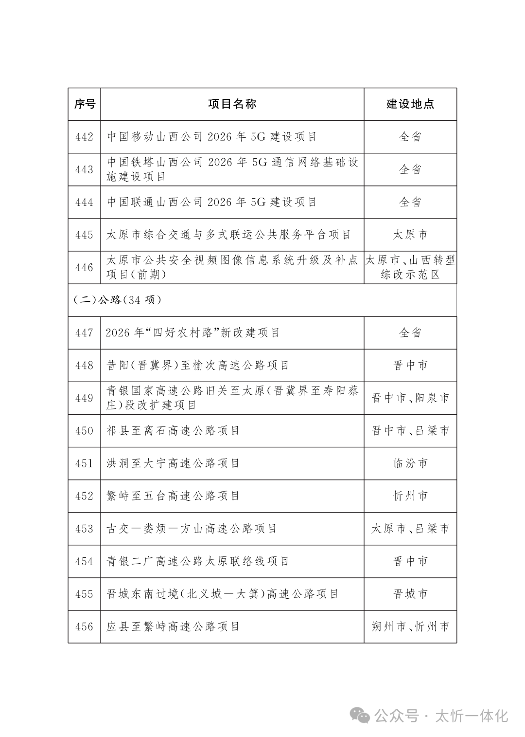
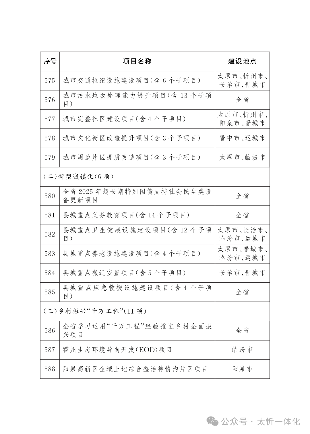
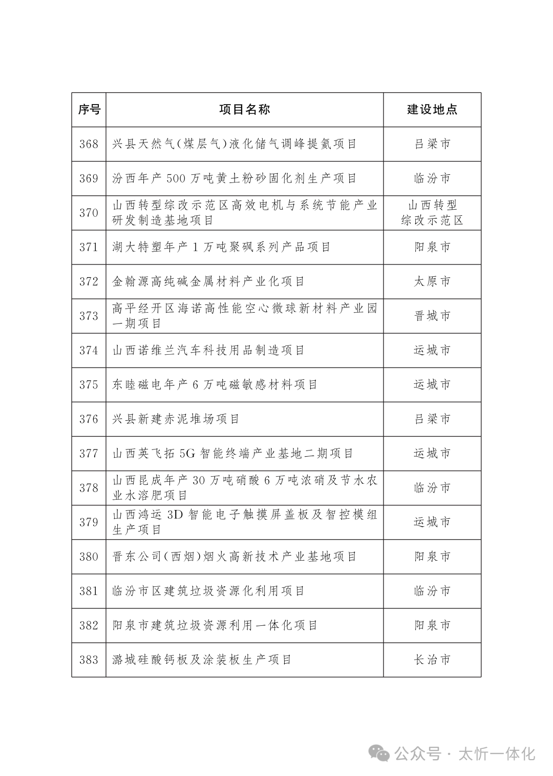
图片


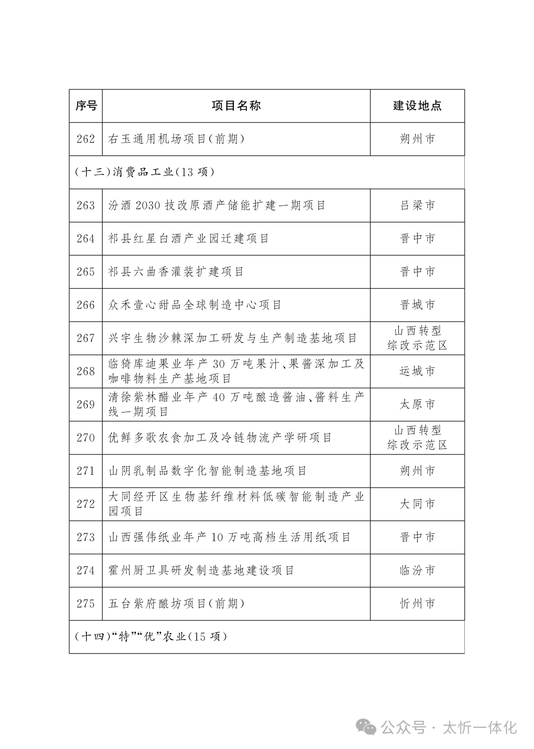
山西省人民政府办公厅

关于印发2026年省级重点工程

项目名单的通知

晋政办发〔2025〕39号


各市、县人民政府,省人民政府各委、办、厅、局:

2026年省级重点工程项目名单已经省政府研究确定,现印发给你们,请按照山西省重点工程项目总指挥部工作要求,强化服务保障,协调落实建设条件,做实项目调度推进,确保项目顺利实施。项目建设中确需占用耕地的,要严格落实占补平衡和进出平衡。省级重点工程项目实行动态管理,可根据工作需要和项目实施情况,按程序进行调整补充。


山西省人民政府办公厅

2025年12月31日

(此件公开发布)


图片
图片
图片
图片
图片
图片
图片
图片
图片
图片
图片
图片
图片
图片
图片
图片
图片
图片
图片
图片
图片
图片
图片
图片
图片
图片
图片
图片
图片
图片
图片
图片
图片
图片
图片
图片
图片
图片
图片
图片
图片
图片
图片

[责任编辑:曹君]
内容页广告2
3
内容4
内容5

关于我们| 网站概况| 法律顾问| 服务条款| 人员查询| 广告服务| 供稿服务| 合作伙伴| 网站声明| 版权所有| 联系我们

邮箱:chinaweijilu@163.com    电话:18511349188

备案号:京ICP备2025111269号

Copyright© 2016 WeiJiLu.All Rights Reserved